Мост (Bridge) на ir2153

Ответить
AdAn
Ученик
Сообщения: 88
Зарегистрирован: 24 янв 2016, 18:49

Мост (Bridge) на ir2153

Сообщение AdAn » 19 июн 2018, 22:31

Ну очень сильно понадобилась схема в которой будут прямоугольники на нагрузке равной длительности и самое главное напряжение такое же как на питании, то есть почти без потерь.
На мой взгляд самая простая схема это собрать мост на ir2153. Но все же пришлось немного повозиться... Итак нашел схему:
fbsch.png
fbsch.png (7.58 КБ) 73033 просмотра
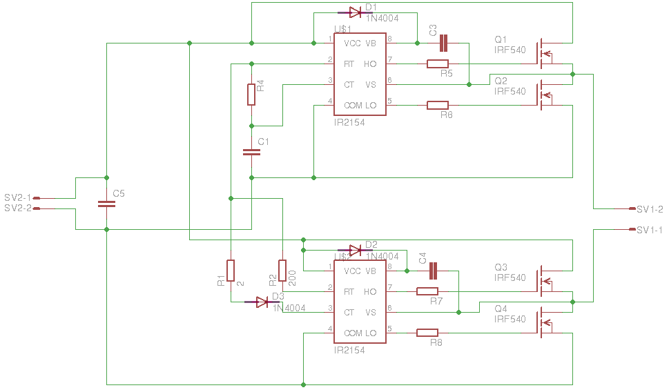
Как оказалась она полурабочая для 12 вольт. и для 24 тоже. выше не проверял)) Пришлось подумать в конце концов своей головой. В итоге косяки нашел и исправил:
BridgeIr2153.png
BridgeIr2153.png (10.82 КБ) 73033 просмотра
Работает прекрасно

AdAn
Ученик
Сообщения: 88
Зарегистрирован: 24 янв 2016, 18:49

Re: Мост (Bridge) на ir2153

Сообщение AdAn » 27 янв 2019, 20:57

и такой залупой лучше не заниматься и купить нормальную схему
IRS2453

Ответить